太极文化论坛

 找回密码
 立即注册
搜索
热搜: 活动 交友 discuz

2

主题

0

好友

12

积分

新手上路

Rank: 1

跳转到指定楼层
1#
发表于 2021-6-16 23:48:32 |只看该作者 |倒序浏览
公司产品创新的七种关键成功因素:
•更好的关注焦点(研发更少且更有价值得产品);
•利用公司的核心能力;
•针对目标市场;
•培养高效率的跨职能团队;
•合理定位高层管理者的角色;
•解决资源危机问题;
•需要高效的产品开发流程或系统;

1产品组合管理
——成功的企业关注少而精的项目,并合理进行项目组合。通过采用系统组合管理方法和在新产品创意到发布中加入严格的“继续/终止”决策点来实现。

项目选择与评价标准


两个目标

(1)项目选择:项目选择和选择成功新产品措施;

(2)组合管理:在开发组合中选择合理的项目组合,寻求组合中的战略一致性。

2 利用核心能力
——突出并利用核心竞争力对项目的成功至关重要——忽略核心优势的研发项目比较容易失败。

对于产品创新领域,权衡内部现有的力量、能力、资源可增加新产品成功的可能性。

企业的核心能力包括:
•研发资源(理想的新产品应该利用内外已有的技术资源);
•营销、销售、分销资源;
•制造或运营能力和资源;
•技术支持和客户服务资源;
•管理能力;


图1 市场机会路径

产品扩展路径
第一路径:为老客户研发新产品(研发路径);
第二路径:已有产品卖给新客户(营销路径);
第三路径:已有技术开发的新产品进入拓展市场(谨慎投入路径);
第四路径:已有技术开发的新产品进入新市场(谨慎预研路径);
第五路径:新技术新产品进入拓展市场和新市场(合作开发路径);

突出并利用核心竞争力的能力——营销和技术——是项目筛选的重要标准。

从优势地位出击。

核心能力优势主要表现:

(1)资源可获得,而且只发生边际成本:如果新产品开发利用的都是存在且已有的工艺和技术,相对于寻找外部的工艺技术,成本会更低、风险更小。同样,如果产品可以通过已有的销售渠道和团队卖给老客户,那么相对研究新的销售策略和拓展新分销渠道、寻找新的客户群,公司承担的总成本和风险更小。

(2)专业知识:在自己精通的领域(市场或技术)开发新项目,由于有丰富的领域知识,因此团队开发项目十分方便。如果进入不熟悉的领域,可能会面临“不知道该问什么问题,甚至不清楚我们不知道什么”。

(3)经验:熟能生巧——将经历记录下来,并按经验曲线做事。如果公司正在着手开发的新产品与当前的业务紧密相连,那么就可以积累很丰富的这类产品的开发经验。

两种重要的核心资源优势:技术和营销

•技术杠杆——高技术杠杆和技术增效产品是建立在公司内部已有技术上的产品,运用内部工艺和技术,以及已有的制造或运营资源及竞争力。

•营销杠杆——高营销杠杆和营销增效产品是指能通过公司现有的销售团队和分销渠道进行销售产品,并充分利用已有的客户关系、品牌效应或培养公司宣传和市场沟通技巧、优点。

•高技术杠杆或技术增效产品的成功率几乎是低技术杠杠产品的3倍,市场份额是其2倍,利润率则远远高于资源利用率低的产品。

•高营销杠杆或营销增效产品的成功率超出了其它产品成功率的2倍,市场份额是其1.6倍,平均利润率也远远高于资源利用率低的产品。

3目标市场
——针对有吸引力的目标市场。针对细分市场的项目更具有价值,且成功率更高。因此,市场吸引力的关键要素就是项目选择标准。

对于新产品而言,市场吸引力很重要。市场吸引力的两个方面:

•市场潜力:积极的市场环境,即巨大且成长的市场;消费者对这种产品的需求很旺盛,而且对消费者来说,购买产品十分重要。

•竞争强度:恶性市场的竞争特性就是激烈且艰难的竞争环境——价格竞争,高质量且有竞争力的产品,强劲的对手,强大的销售团队、成熟的销售系统、完美的售后服务,微小的竞争利润。那么,针对这些竞争市场的产品成功率就比较低。

调查数据表明,针对目标市场的新产品成功率是原来的两倍,并且能为公司获得更多的市场份额和更高的利润。

4 跨职能的研发组织
合适的组织结构、设计、团队是产品创新成功的主要因素。

成功的新产品项目是一个均衡的过程,由公司内部许多不同职能部门的关键性活动组成,包括市场、工程、研发、生产、采购和财务等部门。

传统项目组织:职能结构模式

五种有效的研发组织设计:

•职能型:项目被划分为几个部分,分派给相关的职能部门或团队。项目由各职能经理来协调。

•职能矩阵(轻度矩阵):项目经理权限受限,在有限的权限范围内协调不同职能部门之间的工作。职能经理在项目的具体部门内保有权力和责任。

•平衡矩阵:指派一个项目负责人来监督和领导项目团队,成员从不同职能部门派遣过来。项目负责人和职能经理共同承担项目权利和责任。

•项目矩阵(重度矩阵):指派一个项目负责人来监督和领导项目团队,成员从不同职能部门派遣过来。在这个模型中,项目负责人承担主要的责任,并享有最大权力。职能经理根据需要来调配人员,并提供专业技术和指导,决策评审会议就是确定资源并对人员分配达成一致。

•项目团队:有一个项目负责人管理由各职能部门员工组成的小组。一旦小组成员确定,职能经理对这些人员不再具有正式的干涉和支配。

研究结果表明,组织新产品项目没有一个最佳途径,只是有些做法要明显优于另一些做法。一个多功能小组方法(平衡矩阵、项目矩阵、项目团队)都可以产生最佳效果,这三种团队结构在成功率方面效果基本不相上下。相比之下,职能型、职能矩阵结构的表现就差强人意,采用这两种管理结构的项目在时间安排、成本和技术性能方面要远远落后于采用其他三种组织结构的项目。

项目团队结构最适合复杂项目,而不适合简单项目。项目矩阵结构对于复杂或简单的项目都很适合。职能性结构(职能型、职能矩阵)对于复杂和简单的项目表现得都很差劲。


图2 三种研发组织模式的比较

新产品开发项目组织设计的三要素:

•项目负责人:无论采取上面哪种组织方式,项目负责人是项目成功的关键。(1)项目负责人必须拥有正式的授权;(2)项目负责人和团队拥有做出项目决策的权力;(3)项目负责人有较强的项目领导力,正直而热诚。

•团队协作:项目/团队办公室、协同办公、针对全球分布团队成员的电子会议室等。

•气氛和文化:培养团队的创造能力、创新能力

5 高层管理者的支持
高层管理者的支持虽不能保证项目成功,但是会推动项目的发展进程。不过,很多的执行者都理解错了。在产品创新过程中,有7种成功者行为值得借鉴。

高层管理者的支持是产品创新的必要因素,但不能确保项目必然成功。调查表明,高层直接参与项目管理的项目,即为项目提供来大量指导和亲自把握方向,项目成功率只是提高了一点点。

高层管理者在产品创新过程中的主要作用是什么?

——为产品创新创造条件,扮演“幕后”促进者角色,而不是项目管理者或执行者。

主要表现为以下几个方面:

•项目成长的推动者:作为推动项目成长的源动力,管理者必须长期投入内部产品开发的过程中。

•制定远景规划:为产品创新制定一个由公司战略和目标驱动的远景计划、目标、战略。

•决策:必须参与到严格的流程中,通过决策评审流程进行项目筛选、组合管理和通过/终止/调整方向的决策,协助项目团队将产品推向市场。高层领导决策不当的原因不是无能,而是缺乏完成工作和制定必要决策所需的高效流程,以及适当的产品与市场信息。

•培育产品开发流程:高层领导不能陷入具体产品开发工作的细节中,但可以促进和培养新产品开发流程,并制定持续改进的目标。

•资源保障:提供产品创新所需资源的保障,且在资源短缺的情况下能优先保证项目。

•项目授权:这一点至关重要,高层管理者必须给项目团队授权,并且通过作为导师、推进者或“教父”来支持那些承诺拥护项目的人,或作为“高层拥护者”来资助该项目团队负责人和团队。

•激励:产品开发中的成功激励和引导,首先要求高层领导在前面几个角色中获得团队成员的尊重。如果高层领导还没有制定远景规划,或者不能做出良好的决策、或者没有理解开发流程,或者没有充分授权而在不恰当的时机“干扰”项目流程,那就很难获得所要激励人员的尊重。孙子曰:“将不重则军令不行。”

•聘用最好的开发人员:吸纳有特殊技能和有优异产品开发记录的人员。

图3 高层管理者在产品创新中的主要作用

高层管理者不要每天都参与到开发项目中,不要干涉和妨碍项目,不要“事无巨细”地管理项目。高层管理者干涉项目是错误的,原因有两个:

(1)违背“授权”原则,夺取了项目团队的权力;

(2)研究证据表明,在处理这些项目上,高层管理者不能合理处置那些“执行中的偏好项目”。

箴言:创新是促进公司利润不断增长的先决条件,其它获得盈利增长的路径都不能保证利润的增长。

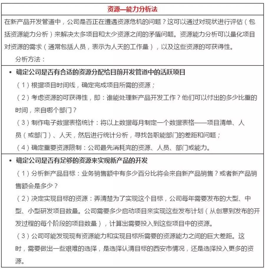
6资源的投入——有的放矢
产品失败的最基本原因之一:关键领域的主要资源投入不足。

新产品开发资源不足的问题主要表现为:

(1)新产品开发中头号弱点是缺少公司的关注和足够资源:项目团队同时进行大量的项目,或者不够专注于新产品的开发工作;各职能部门缺乏对新产品开发的资源投入,其中营销资源是最薄弱的领域,其次是生产/运营资源的投入。

(2)产品创新有限的资源稀散地分布在不同的项目上:91%的公司的员工分散在过多的研发项目上,79%的公司的员工做了太多其它工作——陷在了“日常工作”中去。

资源投入不足会带来一系列不利后果:

•第一个结果是工作质量降低:因为项目团队试着满足所有要求,却又缺乏所需资源,所以他们省略了一些步骤或环节。因此,他们删减基本的市场调研工作,减少前端准备工作,过分地加速现场试验等等,结果一些重要的活动没有完全处理好。——缺乏时间或人员,项目又必须赶上发布时间,所以一些重要活动被省略。

•第二个结果是周期时间或推向市场时间变长:由于没有足够的资源供给开发管道中的项目,项目开始排队等待资源、结果,“完成工作的时间”不是处理工作的时间,而是排队时间——等待员工抽出时间来处理工作。

•第三个结果是缺少革新人才和大胆创新:由资源匮乏引起的新产品失败和上市缓慢是执行不佳或不及时的代价。另一个更大的代价是机会成本,丧失产品创新的机会。考虑到有限的资源基础,公司本能的做法是将其投放到花费不多的低风险项目上,真正的创新项目被搁置或者得不到有效的资源保证。更糟糕的是,一些活跃的项目也变得简单化:由于公司想要赶上项目的最后期限,但是又没有足够的人力资源来处理所有的工作,所以精密的项目负责人就缩小新产品范围并降低新产品特性,也就降低了那些重大新产品的影响力。

•最后是团队士气低落:由于缺少必要人员和来自职能部门领导的时间承诺,整个项目团队处于紧绷状态。担心赶不上项目最后期限,团队压力倍增,员工被责罚,士气开始低落。

公司资源危机的原因是什么?

(1)由于竞争局势严峻,公司相应的对策是用更少的资源完成更多的事情,因此限制或减少项目投入资源。

(2)公司在很大程度上受金融界的影响,追逐短期利益。未来实现短期财务目标,业务单元的管理者陷入了进退两难的困境:可以做有益于企业长期目标的事情,或者转向采取短视的方法——削减成本、冻结资源,以实现公司总部设定的短期目标。

(3)在有限的资源情况下,公司同时研发的项目过多,导致公司缺乏重点关注。

(4)很多高层都成了“超速魔鬼”——更快、更好、更便宜,十分关注如何缩短周期时间和加快推向市场的速度。

给予项目足够的资源——集中且热诚的员工,对创新绩效至关重要!

合理执行的新方案需要时间和资金,“更快、更好、更便宜”是不可能实现的!



资源—能力分析只是问题解决的开始,而不是解决问题的最终办法。资源—能力分析可以带来的好处:

•发现很多处于开发管道中的项目,过多的项目使公司快速地做出项目优先次序划分和修正投入,很多低价值项目被淘汰或暂停。

•高层重新考虑目标——新产品目标:新产品销售额或所占百分比等不切实际的公司理念;

•确定创新过程中的主要瓶颈部门或团队,可使公司及时做出增加或更换人员的决定。

资源约束分析的其它方法:

(1)制定公司产品创新技术战略:战略包括设定目标,为公司量化产品创新目标,并决定如何实现这些目标。资源的问题会自然浮上水面,公司需要讨论是否有足够的资源来实现目标。出于战略考虑,是否应该增加资源?或者公司的产品创新目标是否太过激进或不切实际?

(2)资源专门化:让产品创新人员成为专门的资源,把所有的时间都用于产品研发关注中,而不是划分到不同的任务中。这些专门化的资源,或者“创新团队“,包括技术人员、营销和运营人员。

(3)组合解决方案:对于不同类型的项目,考虑使用战略池的方法来准备资源。

(4)关注焦点:研发少而有价值的项目,学会舍弃一些偏好的项目。

7 多阶段、严格的新产品开发流程
遵循多阶段、纪律严格的新产品流程的公司项目效益更好。

如果一个公司没有新产品开发流程,或者流程使用时间超过了3年,或者流程运转不灵且过于老化,设计和实施一个更新、快速、专业的从创意到发布的开发流程是首要任务。

——Stage-Gate System研发管理体系
——PACE研发管理体系
——IPD集成产品开发体系

系统化的新产品开发流程是一种解决方案,很多公司已经采用SGS、PACE或IPD来解决新产品开发中出现的一系列问题。新产品开发流程推动新产品项目从创意到发布过程,提高产品开发效率和有效性,从开发效率、产品定义、产品规划等方面实现新产品的开发管理。

RobertG. Cooper  《新产品开发流程》

文章来源:食品研发与生产

回复

使用道具 举报

您需要登录后才可以回帖 登录 | 立即注册

手机版|Archiver|太极文化论坛

GMT+8, 2026-5-31 07:05 , Processed in 0.032151 second(s), 17 queries .

Powered by Discuz! X2.5

© 2001-2012 Comsenz Inc. վ̳

回顶部